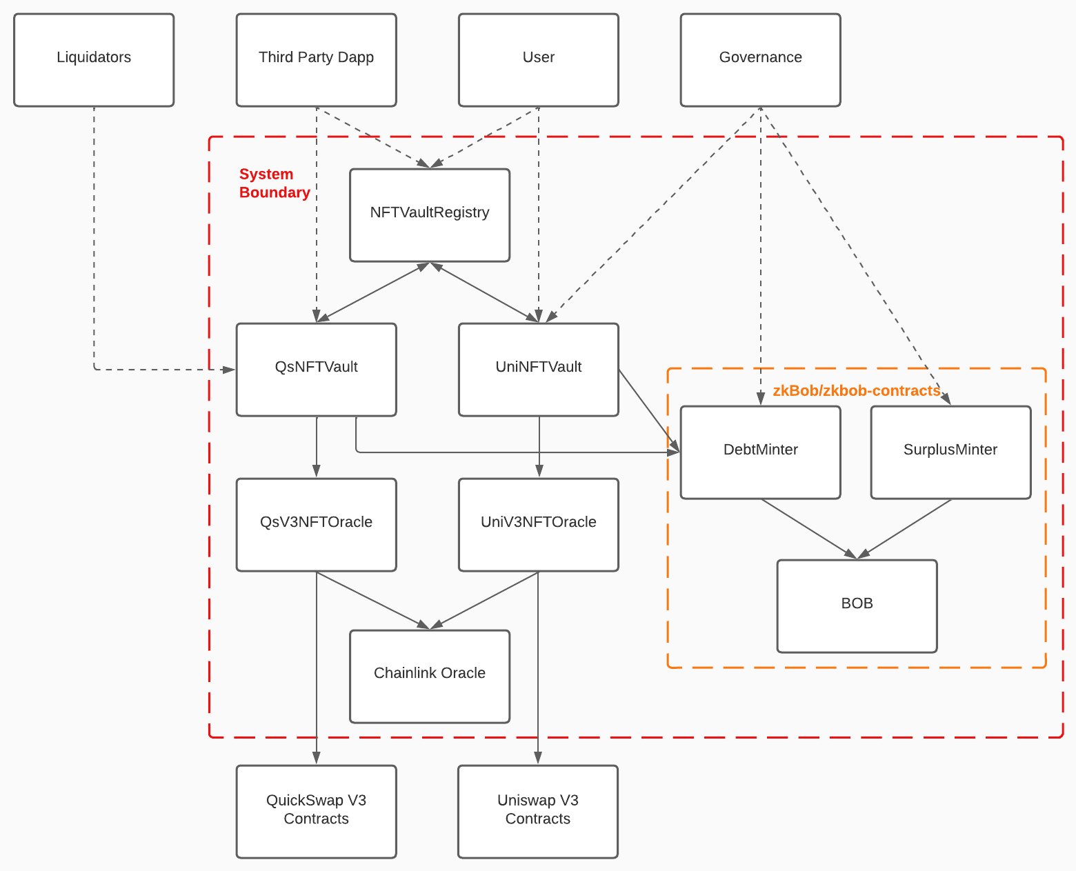
Smart Contracts
BOB CDP related smart contracts are located at - https://github.com/zkBob/bob-cdp-contracts
The repository contains the necessary NatSpec documentation, used deployment scripts and provides extensive test coverage for the codebase.

Last updated